Instance Verification Kit (IVK)

spin lock @ [25459+21+/linux-3.19-rc1/drivers/usb/chipidea/udc.c]
Instance Signature: lock

The Matching Pair Graph:


Function Name
Control Flow Graph (CFG)
Events Flow Graph (EFG)
Source Correspondence
_ep_nuke [15099+8+/linux-3.19-rc1/drivers/usb/chipidea/udc.c]
_ep_queue [18108+9+/linux-3.19-rc1/drivers/usb/chipidea/udc.c]
ep_disable [29621+10+/linux-3.19-rc1/drivers/usb/chipidea/udc.c]
ep_queue [31723+8+/linux-3.19-rc1/drivers/usb/chipidea/udc.c]
isr_get_status_response [19566+23+/linux-3.19-rc1/drivers/usb/chipidea/udc.c]
isr_setup_packet_handler [23025+24+/linux-3.19-rc1/drivers/usb/chipidea/udc.c]
isr_setup_status_phase [21748+22+/linux-3.19-rc1/drivers/usb/chipidea/udc.c]
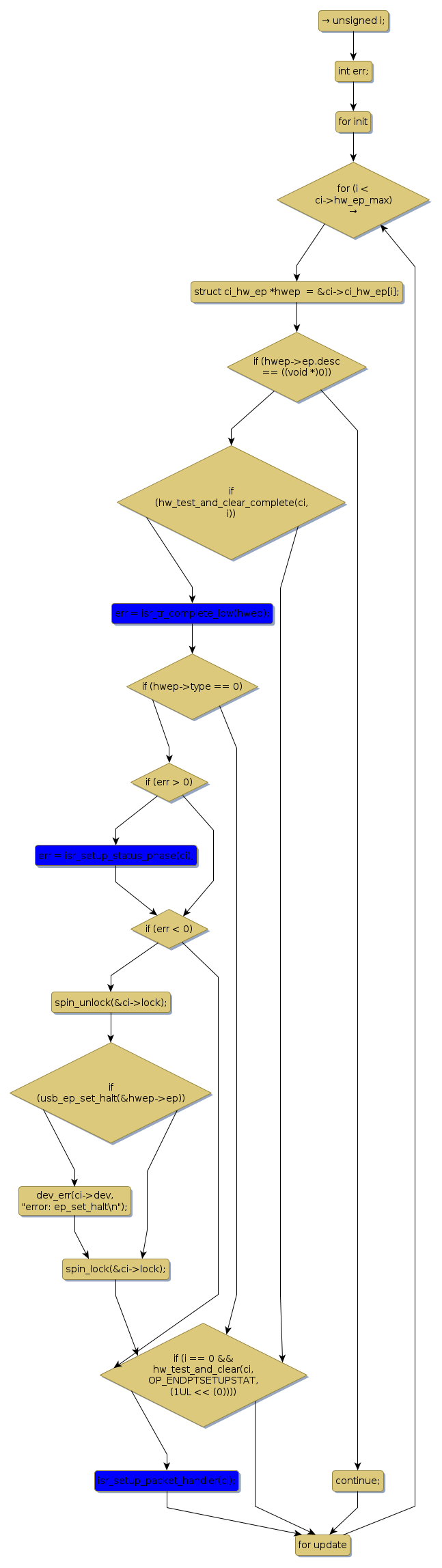
isr_tr_complete_handler [26834+23+/linux-3.19-rc1/drivers/usb/chipidea/udc.c]
isr_tr_complete_low [22208+19+/linux-3.19-rc1/drivers/usb/chipidea/udc.c]
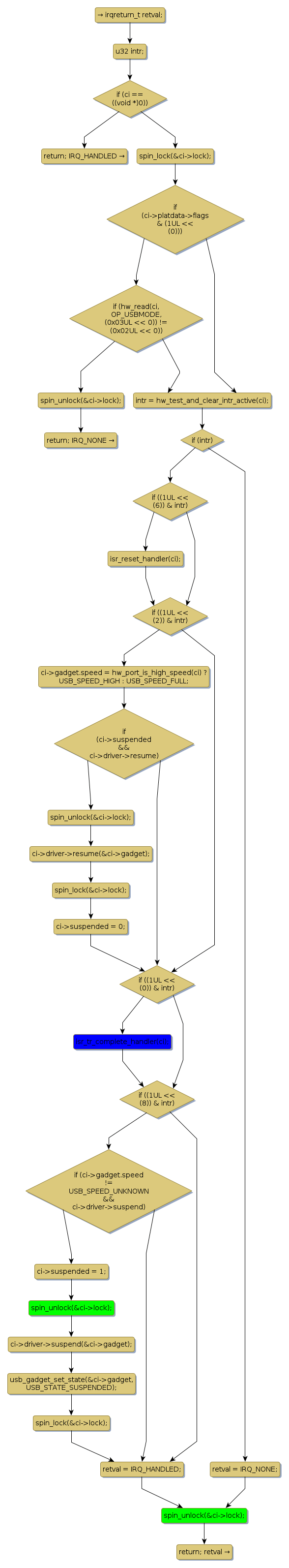
udc_irq [42062+7+/linux-3.19-rc1/drivers/usb/chipidea/udc.c]